Hugging Face's logo Hugging Face
  • Models
  • Datasets
  • Spaces
  • Docs
  • Enterprise
  • Pricing

  • Log In
  • Sign Up

Datasets:
open-source-metrics
/
diffusers-dependents

Modalities:
Tabular
Text
Formats:
parquet
Size:
1K - 10K
Tags:
github-stars
Libraries:
Datasets
pandas
License:
Dataset card Data Studio Files Files and versions
xet
Community
1
diffusers-dependents
54.1 MB
  • 2 contributors
History: 434 commits
muellerzr's picture
muellerzr
Upload data/2024/03/01.json with huggingface_hub
7749300 verified over 1 year ago
  • data
    Upload data/2024/03/01.json with huggingface_hub over 1 year ago
  • .gitattributes
    2.13 kB
    initial commit about 3 years ago
  • README.md
    4.21 kB
    Upload README.md with huggingface_hub over 2 years ago
  • dataset_infos.json
    821 Bytes
    Upload dataset_infos.json with huggingface_hub over 2 years ago
  • diffusers-dependent_package_forks_count.png
    22.6 kB
    xet
    Upload . with huggingface_hub about 3 years ago
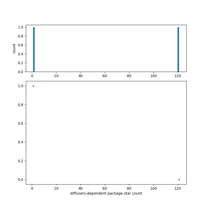
  • diffusers-dependent_package_star_count.png
    22.7 kB
    xet
    Upload . with huggingface_hub about 3 years ago
  • diffusers-dependent_repository_forks_count.png
    28.4 kB
    xet
    Upload . with huggingface_hub about 3 years ago
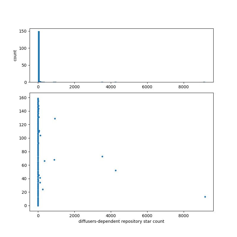
  • diffusers-dependent_repository_star_count.png
    27.5 kB
    xet
    Upload . with huggingface_hub about 3 years ago